
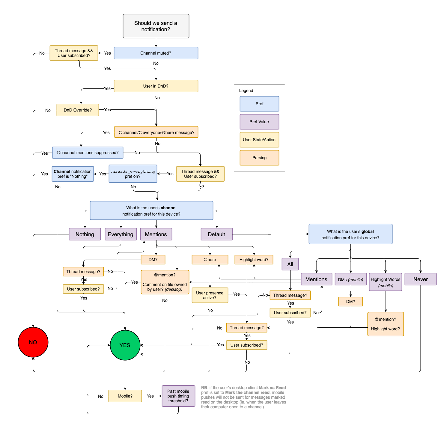
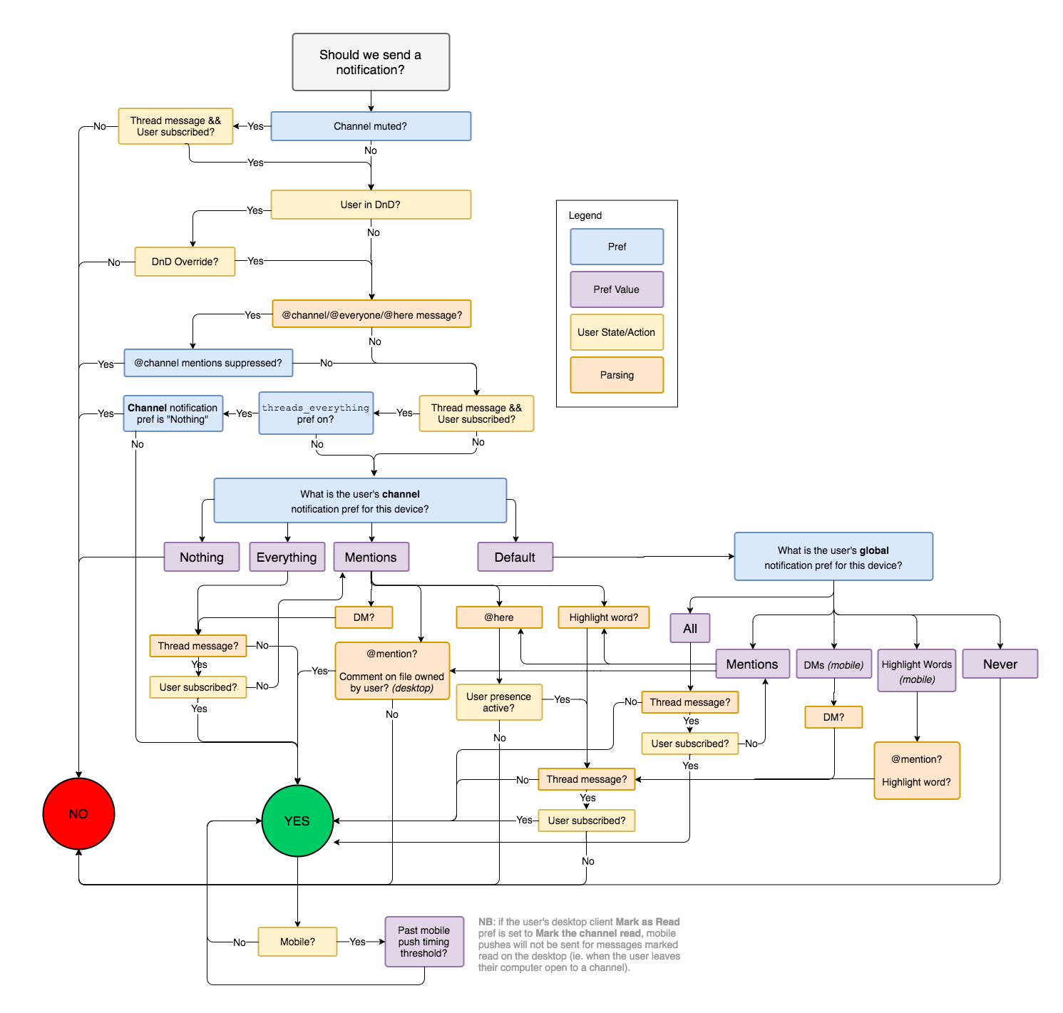
Sometimes seemingly simple things are actually much more complicated than they appear. There can be thousands of invisible elements on a single webpage. Slack's engineering team posted an article about the technical challenges of reducing Slack's memory footprint, including a great flowchart that illustrates what goes on behind the scenes when sending someone a notification. When you have a great design, users and stakeholders might not realize how complicated it actually is because it feels simple.
PS: You should really follow the blogs from large companies. You'll often find great techniques that can you can learn from, whether it's software engineering, infrastructure and operations, design, marketing, sales, growth... there are so many experts out there you can learn from.

Brandon is an engineer who loves leading, planning, designing, growth, analytics, and marketing.
Five books everyone should read:
Are Your Lights On, The First 90 Days, Elements of Persuasion, Humans vs Computers, When: The Scientific Secrets of Perfect Timing
Favorite quotes: